PDF字体问题
PDF字体问题
PDF下载报错
问题描述
layout-7.2.2.jar
Html转化PDF空指针

问题分析
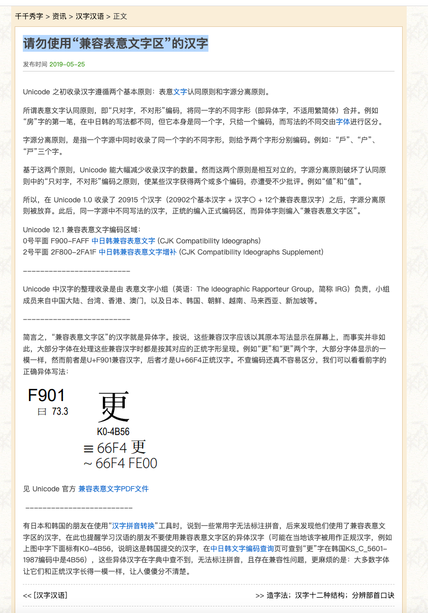
13.6 (22G120) 默认输入法
<!DOCTYPE html>
<html>
<head>
<meta charset="UTF-8">
<title>Demo HTML</title>
</head>
<style>
/* 公共部分 */
* {
margin: 0;
box-sizing: border-box;
word-break: break-all;
font-family: AlibabaPuHuiTi-3-55-RegularL3, serif;
}
</style>
<body>
<div id="app" class="app">
<div style="font-weight: bold;font-family: AlibabaPuHuiTi-3-55-RegularL3, serif; ">起⽌止年限究</div>
</div>
</body>
</html>经过缩小范围排查发现是因为包含特殊文字:“⽌”对应的unicode为\u2f4c
而我输入的“止”是\u6b62
我们使用的字体"SimSun"不支持前面这个“⽌”,所以iText从系统中搜索可用字体也没有发现可用字体,则导致报错。
通过https://home.unicode.org/查询相关unicode的资料发现:

https://unicode.org/charts/normalization/chart_Han.html


所以导致问题的文字可能是通过Copy或者输入法导致。
问题解决
系统安装包含更多的字体 Css 字体族设置更多字体,提高多系统、多文字兼容性
安装多字体风格
- Alibaba PuHuiTi 3.0 - 55 Regular GB18030-2022 (实现级别1+实现级别2)
- Alibaba PuHuiTi 3.0 - 85 Bold GB18030-2022 (实现级别1+实现级别2) :解决ITEXT后端模拟CSS解析环境导致加粗之后出现黑线条。在web端加粗可以通过font-weight来设置,但是在后端ITEXT应该是直接去找服务端的字体,没找到就做一个默认处理,而这个默认行为兼容性有限。从而导致问题

- Alibaba PuHuiTi 3.0 - 55 RegularL3 GB18030-2022 (实现级别3增补汉字): 提高生僻字兼容
有OTF和TTF两种字体格式选择,没有太大区别。Web兼容性上也没问题。https://caniuse.com/?search=OTF 因为主要处理ITEXT转换PDF的问题,正好ITEXT中有一个TureTypeFont,那就选择TTF格式的进行安装。
使用字体 font-family:AlibabaPuHuiTi-3-55-Regular;

补充

Itext字体选择策略可以从系统中可用的字体中选取一个可以使用的字体。
- HTML转换PDF之前设置FontProvider
// HTML转换PDF之前设置FontProvider
ConverterProperties result = new ConverterProperties();
result.setBaseUri("");
// 设置FontProvider "AlibabaPuHuiTi-3-55-Regular"为默认字体
FontProvider fontProvider = new FontProvider("AlibabaPuHuiTi-3-55-Regular");
// 增加系统字体 从指定的几个系统目录下进行加载,一般是根目录下,不会加载home目录
fontProvider.addSystemFonts();
// 增加制定目录下在字体
fontProvider.addDirectory(PdfProperties.getFontPath());
// 增加标准字体
fontProvider.addStandardPdfFonts();
result.setFontProvider(fontProvider);
fontProvider.getFontSet().getFonts().forEach(System.out::println); // 以下操作均往fontProvider#fontSet增加字体
public int addSystemFonts() {
int count = 0;
String[] withSubDirs = {
FileUtil.getFontsDir(),
"/usr/share/X11/fonts",
"/usr/X/lib/X11/fonts",
"/usr/openwin/lib/X11/fonts",
"/usr/share/fonts",
"/usr/X11R6/lib/X11/fonts"
};
for (String directory : withSubDirs) {
count += fontSet.addDirectory(directory, true);
}
String[] withoutSubDirs = {
"/Library/Fonts",
"/System/Library/Fonts"
};
for (String directory : withoutSubDirs) {
count += fontSet.addDirectory(directory, false);
}
return count;
}
/**
* Add standard fonts to {@link FontSet} cache.
*
* @return number of added fonts.
* @see com.itextpdf.io.font.constants.StandardFonts
*/
public int addStandardPdfFonts() {
addFont(StandardFonts.COURIER);
addFont(StandardFonts.COURIER_BOLD);
addFont(StandardFonts.COURIER_BOLDOBLIQUE);
addFont(StandardFonts.COURIER_OBLIQUE);
addFont(StandardFonts.HELVETICA);
addFont(StandardFonts.HELVETICA_BOLD);
addFont(StandardFonts.HELVETICA_BOLDOBLIQUE);
addFont(StandardFonts.HELVETICA_OBLIQUE);
addFont(StandardFonts.SYMBOL);
addFont(StandardFonts.TIMES_ROMAN);
addFont(StandardFonts.TIMES_BOLD);
addFont(StandardFonts.TIMES_BOLDITALIC);
addFont(StandardFonts.TIMES_ITALIC);
addFont(StandardFonts.ZAPFDINGBATS);
return 14;
}
/**
* Add all the fonts from a directory.
*
* @param dir path to directory.
*
* @return number of added fonts.
*/
public int addDirectory(String dir) {
return fontSet.addDirectory(dir);
}- 渲染时解析字体

获取好css所设置font-family
创建fontSelector
/**
* Create {@link FontSelector} or get from cache.
*
* @param fontFamilies target font families.
* @param fc instance of {@link FontCharacteristics}.
* @param additionalFonts set which provides fonts additionally to the fonts added to font provider.
* Combined set of font provider fonts and additional fonts is used when choosing
* a single font for {@link FontSelector}. Additional fonts will only be used for the given
* font selector strategy instance and will not be otherwise preserved in font provider.
*
* @return an instance of {@link FontSelector}.
* @see #createFontSelector(Collection, List, FontCharacteristics) }
*/
public final FontSelector getFontSelector(List<String> fontFamilies, FontCharacteristics fc,
FontSet additionalFonts) {
FontSelectorKey key = new FontSelectorKey(fontFamilies, fc);
FontSelector fontSelector = fontSelectorCache.get(key, additionalFonts);
if (fontSelector == null) {
fontSelector = createFontSelector(fontSet.getFonts(additionalFonts), fontFamilies, fc);
fontSelectorCache.put(key, fontSelector, additionalFonts);
}
return fontSelector;
}创建FontSelectorKey作为FontSelector的缓存Key,从缓存中获取不到则调用createFontSelector创建FontSelector。
- 创建集合,fontFamilies作为前面的元素。fontFamilies是css font-family属性设置的内容
- 集合增加默认字体,由创建FontProvider对象时设置的默认字体。
- 重点!!!创建FontSelector对象。将FontProvider设置的所有可用字体赋值给集合FontSelector#fonts,并且根据fontFamilies进行排序。
注意
通过css的font-family可以控制字体,前提是操作系统存在,且通过FontProvider增加,最终排序后还保持在前面,否则可能导致意外结果。

经过排序之后我们所希望使用的字体就被排到第一位,因为设置了字体加粗,所以会自动选择为所希望字体的Bold风格。
/**
* Create a new instance of {@link FontSelector}. While caching is main responsibility of
* {@link #getFontSelector(List, FontCharacteristics, FontSet)}.
* This method just create a new instance of {@link FontSelector}.
*
* @param fonts Set of all available fonts in current context.
* @param fontFamilies target font families.
* @param fc instance of {@link FontCharacteristics}.
*
* @return an instance of {@link FontSelector}.
*/
protected FontSelector createFontSelector(Collection<FontInfo> fonts,
List<String> fontFamilies, FontCharacteristics fc) {
List<String> fontFamiliesToBeProcessed = new ArrayList<>(fontFamilies);
fontFamiliesToBeProcessed.add(defaultFontFamily);
return new FontSelector(fonts, fontFamiliesToBeProcessed, fc);
}
/**
* Create new FontSelector instance.
*
* @param allFonts unsorted set of all available fonts.
* @param fontFamilies sorted list of preferred font families.
* @param fc instance of {@link FontCharacteristics}.
*/
public FontSelector(Collection<FontInfo> allFonts, List<String> fontFamilies, FontCharacteristics fc) {
this.fonts = new ArrayList<>(allFonts);
//Possible issue in .NET, virtual protected member in constructor.
Collections.sort(this.fonts, getComparator(fontFamilies, fc));
}

